香蕉视频在线观看视频,香蕉91视频APP,91香蕉视频免费版,大香蕉视频在线播放

寧波香蕉视频在线观看视频數控股份有限公司

資訊中心
News Center
首頁/ 資訊中心/ 行業資訊/ 中美貿易戰涉及紡織品行業,追加2000億!
中美貿易戰涉及紡織品行業,追加2000億!
2018-10-12 14:26:04 香蕉视频在线观看视频數控 3137
中國是服裝生產大國,中美貿易戰7月10日升級,追加2000億,並涉及了紡織業,對國內紡織出口造成了一定影響,香蕉视频在线观看视频生產的柔性材料智能香蕉91视频APP設備中有很大一部分大香蕉视频在线播放是來自服裝行業,讓香蕉视频在线观看视频一起關注事件的最新進展! 7月10日,特朗普政府公布擬對約2000億美元中國產品加征10%的關稅清單,商品類目包括海產食品、蔬果、紗線、羊毛、雨衣夾克外套等。根據美國貿易代表辦公室發布的聲明,加征關稅可能會在8月30日公眾谘詢結束後生效。據初步了解,有千項紡織產品被列入清單。這是美歐取消紡織品服裝配額以來,我國紡織行業對外貿易所遇到的最大挑戰。

涉及多少紡織服裝產品? 中國紡織品進出口商會統計

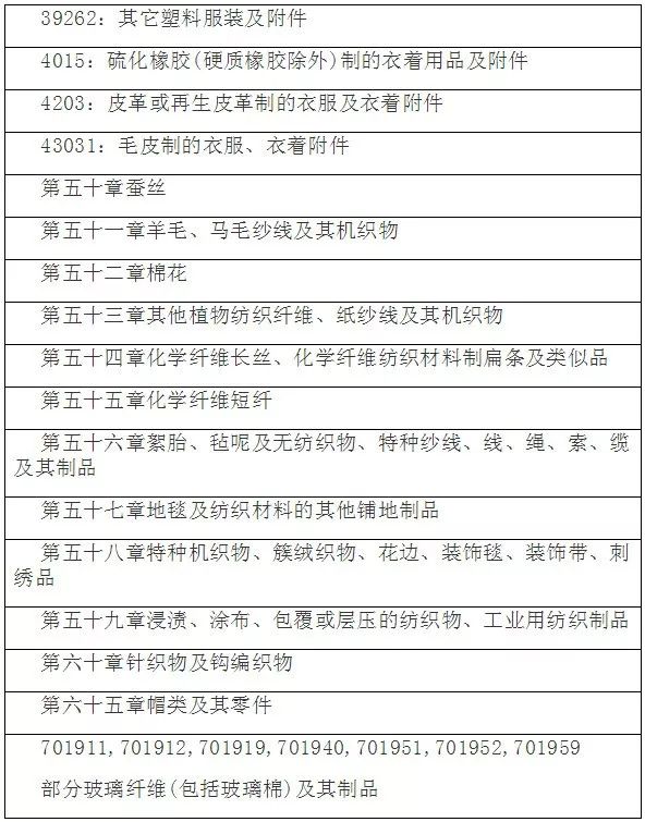
此次美方的建議征稅清單涵蓋6031個稅號,其中紡織服裝產品稅號達1000餘個,涉及絕大部分紡織原料、半成品以及少量服裝附件產品,主要包括紡織原料(棉花、絲、毛、麻等);紗線和麵料(棉、毛、絲、麻、化纖、玻璃纖維等製);地毯;工業用紡織品;皮革和毛皮服裝、帽類及手套、塑料雨衣等。中國對美出口額較大的梭織服裝、針織服裝和家用紡織製成品等商品未列入清單。 涉及產品包括(僅指紡織服裝統計項下產品): 2017年全年,中國對美國出口紡織服裝及原料456.4億美元,同比增長1%,約占中國對美國貨物總出口的10.6%。美國是我國紡織服裝出口第一大單一國別市場,占我國紡織服裝總出口的16.9%。2017年,我國對美國紡織服裝及原料出口企業達3.5萬家。 據初步統計,此次美方公布的征稅清單涉及中國對美國紡織服裝出口額約103億美元,占中國對美國紡織服裝及原料出口額的22.6%,涉及出口企業2萬家左右。 中國紡織工業聯合會統計 據中國紡織工業聯合會初步整理,該清單中約有927項紡織產品(年對美出口約40億美元)涉列其中。 根據美國OTEXA數據統計,2017年中國紡織品服裝對美出口總額為387.4億美元。其中,出口服裝270.3億美元,出口紡織及製成品117.1億美元(包括紗線2.2億美元,麵料18.4億美元,家用紡織品、產業用紡織品及其他製成品96.4億美元)。根據中紡聯國際貿易辦公室初步整理,本次加征10%關稅的產品按美方標準超過900個稅號,覆蓋範圍非常廣泛,涉及了HS50-60章的幾乎所有產品。包括各種原料(棉、毛、絲、麻和化學纖維)的所有紗線、麵料/織物,以及產業用紡織品和一部分紡織機械類產品,涉及的年對美出口金額約為40億美元。此次清單不包括服裝類產品和大部分家用紡織品。 涉及加稅的HS50-60章對美2017年出口金額如下: 涉及產品出口量如何? 2017年我國對美國出口紗線麵料23.5億美元,占比為3.5%,位列紗線麵料出口市場第七位。 總體來看,2017年,我國紗線麵料累計出口666.4億美元,增長4.7%,其中紗線出口473.8萬噸,出口金額117億美元;麵料出口446.3億米,出口額549.4億美元。 我國對歐盟出口紗線麵料52.9億美元,同比增長5%。其中出口紗線11.9億美元,同比增長3.9%;對歐盟出口麵料41億美元,同比增長5.4%。對日本出口紗線麵料7.9億美元,其中紗線出口3.7億美元,麵料4.2億美元。 東盟作為新興市場,目前已經是我國紗線麵料最大的出口地區。從國別情況看,紗線麵料出口前十位中,東盟國家占了4個,分別為越南(第一位)、菲律賓(第四位)、印度尼西亞(第五位)和柬埔寨(第六位)。其中,越南為我國紗線麵料第一大出口市場,2017年我國對越南出口87.5億美元,增長2.9%,其中紗線出口8.6億美元,增長16.1%,麵料出口78.9億美元。東盟其他各國中,對菲律賓紗線出口增長最快,出口額2.6億美元,增長86%。麵料出口增長最迅速的是菲律賓、柬埔寨、緬甸,出口額分別為29.4億美元、21.6億美元、10.65億美元。 此外,在國家政策推動下,對中東歐十六國出口增長迅速,紗線麵料合計出口11.9億美元,增長23.7%。南亞8國中,孟加拉國、巴基斯坦和印度是我國重要紗線麵料出口國。2017年,我國對孟加拉國紗線麵料出口額達51.4億美元,同比增長8.3%。對巴基斯坦和印度出口紗線麵料分別為19.01億美元和18.93億美元。中亞5國中,對哈薩克斯坦和烏茲別克斯坦出口搶眼,分別出口紗線麵料3.9億美元和2.9億美元。獨聯體7國中,白俄羅斯增速最快,2017年出口額3691.8萬美元,增長374.5%。 我方如何回應? 中國商務部新聞發言人就美方公布擬對我2000億美元輸美產品加征關稅清單發表談話指出,美方以加速升級的方式公布征稅清單,是完全不可接受的,香蕉视频在线观看视频對此表示嚴正抗議。美方的行為正在傷害中國,傷害全世界,也正在傷害其自身,這種失去理性的行為是不得人心的。 中方對美方的行為感到震驚,為了維護國家核心利益和人民根本利益,中國政府將一如既往,不得不作出必要反製。與此同時,香蕉视频在线观看视频呼籲國際社會共同努力,共同維護自由貿易規則和多邊貿易體製,共同反對貿易霸淩主義。與此同時,香蕉视频在线观看视频將立即就美方的單邊主義行為向世界貿易組織追加起訴。 中國金融四十人論壇高級研究員管濤認為,美國特朗普政府擬對約2000億美元中國產品加征10%的關稅的消息短期內或許會給金融市場帶來一定的負麵情緒,但長期看來中國金融市場發展的基本麵沒有發生變化,無需高估其帶來的影響。 清華大學金融與發展研究中心主任馬駿11日接受新華社記者采訪時表示,“美方昨晚公布了對2000億美元中國輸美產品征收10%關稅的建議產品清單,征求公眾意見。這個征求意見的過程將持續兩個月左右時間,8月30日完成流程。此後,美方才可能采取行動。最後是否征稅、對哪些產品征收,在未來兩個月的時間內還有各種不確定性。”他認為,我國有關方麵正在深入研究貿易戰對我國相關企業和行業的影響,會考慮采取相應措施減少其負麵衝擊。

了解詳細的香蕉视频在线观看视频服裝行業智能香蕉91视频APP機信息,請聯係在線客服!

網站地圖